Описание
Конвертер для оптоволоконного кабеля с визуальной диагностикой, сигнальный контакт, для PROFIBUS до 12 Мбит/с, T-соединитель с двумя разъемами (BFOC) для оптоволокна, 850 нм, для PCF-/стекловолокна (многомодовый)
Преимущества для Вас
- Все разъемы подключаются с помощью винтовой клеммы COMBICON
- Возможность модульного комбинирования с медным повторителем PSI посредством соединителя, устанавливаемого на несущую рейку
- Разветвление цепей питания и сигналов данных с помощью соединителей, устанавливаемых на несущую рейку
- Автоматическое распознавание скорости передачи данных или ее фиксированная установка с помощью DIP-переключателя
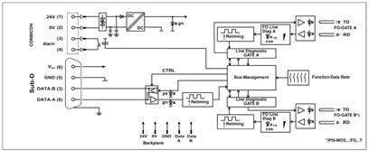
- Высококачественная гальваническая развязка между всеми интерфейсами (PROFIBUS // оптические порты // питание // соединитель, устанавливаемый на несущую рейку)
- Возможность подачи резервного питания с помощью опционального источника питания
- Допуск на применение во взрывоопасной зоне 2
- Встроенная система диагностики для постоянного контроля оптических каналов
- Искробезопасный оптический интерфейс (ex op is) для прямого подключения к устройствам в зоне 1
- Сухой переключающий контакт для передачи опережающих сигналов тревоги в случае неисправностей на участках оптоволоконных линий
- Подходит для систем со скоростью передачи данных до 12 Мбит/с
- Восстановление тактовой частоты на бит-уровне для любой глубины каскадирования
- Допуск для кораблестроения согласно DNV GL
Коммерческие данные
| Код заказа | 2708261 |
|---|---|
| Упаковочная единица | 1 stk |
| Страница каталога | Стр. 325 (C-6-2017) |
| GTIN | 4017918973964 |
| Вес/шт. (без упаковки) | 265,600 GRM |
Указание
| Ограничение износа | ЭМС: продукт класса А, см. декларацию производителя в разделе загрузок |
|---|
Размеры
| Ширина | 35 мм |
|---|---|
| Высота | 99 мм |
| Глубина | 106 мм |
Окружающие условия
| Температура окружающей среды (при эксплуатации) | -20 °C ... 60 °C |
|---|---|
| Температура окружающей среды (хранение/транспорт) | -40 °C ... 85 °C |
| Допустимая отн. влажность воздуха (при эксплуатации) | 30 % ... 95 % (без выпадения конденсата) |
| Высота | 5000 м (Ограничение см. в заявлении производителя) |
| Степень защиты | IP20 |
| Помехоустойчивость | EN 61000-6-2:2005 |
Общие сведения
| Битовая задержка | 1 бит |
|---|---|
| Битовое искажение, вход | ± 35 % (Допускается) |
| Битовое искажение, выход | |
| Гальваническая развязка | VCC // RS-485 |
| Испытательное напряжение, интерфейс передачи данных / питание | 1,5 кВeff (50 Гц, 1 мин) |
| Электромагнитная совместимость | Соответствие директиве EMV 2014/30/EU |
| Излучение помех | EN 55011 |
| Вес нетто | 265,6 г |
| Материал корпуса | PA 6.6-FR |
| Цвет | зеленый |
| MTBF | 149 лет (Стандарт Telcordia, температура 25 °C, рабочий цикл 21% (5 дней в неделю, 8 ч в день)) |
| 24 лет (Стандарт Telcordia, температура 40 , рабочий цикл 34,25 % (5 дней в неделю, 12 ч в день)) | |
| MTTF | 212 лет (Стандарт SN 29500, температура 25 , рабочий цикл 21 % (5 дней в неделю, 8 часов в день)) |
| 150 лет (Стандарт SN 29500, температура 40 °C, рабочий цикл 34,25 % (5 дней в неделю, 12 часов в день)) | |
| 86 лет (Стандарт SN 29500, температура 40 , рабочий цикл 100 % (7 дней в неделю, 24 часа в день)) | |
| Соответствие нормам | Соответствие CE |
| ATEX | II 3 G Ex nA nC IIC T4 Gc X (Соблюдать особые указания по монтажу в документации!) |
| II (2) G [Ex op is Gb] IIC (PTB 06 ATEX 2042 U) (Соблюдать особые указания по монтажу в документации!) | |
| II (2) D [Ex op is Db] IIIC (PTB 06 ATEX 2042 U) (Соблюдать особые указания по монтажу в документации!) | |
| UL, США / Канада | Класс I, зона 2, AEx nc IIC T5 |
| Класс I, зона 2, Ex nC nL IIC T5 X | |
| Class I, Div. 2, Groups A, B, C, D |
Питание
| Номинальное напряжение питания | 24 В DC (согласно UL) |
|---|---|
| Диапазон напряжения питания | 18 В DC ... 30 В DC |
| Потребляемый ток, макс. | 130 мА |
| Потребляемый ток, типовой | 120 мА (24 В DC) |
| Тип подключения | Вставные винтовые клеммы COMBICON |
Последовательный интерфейс
| Интерфейс 1 | PROFIBUS согласно МЭК 61158, 2-проводный RS-485, полудуплекс, самоуправляемый |
|---|---|
| Интерфейс | PROFIBUS |
| Режим работы | полудуплекс |
| Тип подключения | Гнездо D-SUB-9 |
| Формат файла / кодирование | UART (11 бит, NRZ) |
| Переключение направления передачи данных | самоуправляемый |
| Среда передачи | Медь |
| Дальность передачи | 1200 м (в зависимости от скорости передачи данных, с экранированным кабелем с попарно скрученными жилами) |
| Сечение жесткого проводника мин. | 0,2 мм |
| Сечение жесткого проводника макс. | 2,5 мм |
| Сечение гибкого проводника мин. | 0,2 мм |
| Сечение гибкого проводника макс. | 2,5 мм |
| Сечение провода AWG мин. | 24 |
| Сечение провода AWG макс. | 14 |
| Скорость последовательной передачи данных | 12 Мбит/с |
Оптический интерфейс LWL
| Излучаемая мощность, минимальная | -4,2 дБм (200/230 мкм) |
|---|---|
| -17,8 дБм (50/125 мкм) | |
| -14,6 дБм (62,5/125 мкм) | |
| Чувствительность приемника, минимальная | -30 дБм (50/125 мкм) |
| Граница перемодуляции приемника | -3 дБм (200/230 мкм) |
| Длина волны | 850 нм |
| Дальность передачи, включ. системный резерв 3 дБ | 2600 м (с F-G 50/125 2,5 дБ/км) |
| 3300 м (с F-G 62,5/125 3,0 дБ/км) | |
| 800 м (с F-G 200/230 10 дБ/км с разъемом для быстрого монтажа) | |
| Среда передачи | Волокно PCF |
| Многомодовый стекловолоконный кабель | |
| Протокол передачи | прозрачный протокол для интерфейса RS-485 |
| Тип подключения | B-FOC (ST®) |
Цифровые выхоы
| Наименование, выход | Релейный выход |
|---|---|
| Описание выходов | Выход сигнала о неисправности |
| Количество выходов | 1 |
| Максимальное напряжение переключения | 60 В DC |
| 42 В AC | |
| Макс. ток продолжительной нагрузки | 0,46 A |
Стандарты и предписания
| Электромагнитная совместимость | Соответствие директиве EMV 2014/30/EU |
|---|---|
| Тип испытания | Вибростойкость соотв. EN 60068-2-6/IEC 60068-2-6 |
| Данные испытания | 5г, 10 ... 150 Гц, 2,5 ч, в направлении XYZ |
| Тип испытания | Ударопрочность согласно EN 60068-2-27/МЭК 60068-2-27 |
| Данные испытания | 15г, продолжительность 11 мс, ударный импульс полусинусоида |
| Излучение помех | EN 55011 |
| Помехоустойчивость | EN 61000-6-2:2005 |
| Материалы, не ухудшающие свойств при попадании на них лаков и красок | согласно централизованному стандарту VW-AUDI-Seat P-VW 3.10.7 57 65 0 |
| Подключение согласно стандарту | CUL |
| Стандарты / нормативные документы | EN 61000-4-2 |
| Разряд между контактами | ± 6 кВ |
| Стандарты / нормативные документы | EN 61000-4-3 |
| EN 61000-4-4 | |
| Примечания | Критерий B |
| Стандарты / нормативные документы | EN 61000-4-5 |
| Сигнал | ± 1 кВ |
| Стандарты / нормативные документы | EN 55011 |
| EN 61000-4-6 | |
| Ударопрочность | 15г во всех направлениях, согласно МЭК 60068-2-27 |
| Вибрация (при эксплуатации) | соотв. МЭК 60068-2-6: 5г, 150 Гц |
| Соответствие нормам | Соответствие CE |
| ATEX | II 3 G Ex nA nC IIC T4 Gc X |
| II (2) G [Ex op is Gb] IIC (PTB 06 ATEX 2042 U) | |
| II (2) D [Ex op is Db] IIIC (PTB 06 ATEX 2042 U) | |
| UL, США / Канада | Класс I, зона 2, AEx nc IIC T5 |
| Класс I, зона 2, Ex nC nL IIC T5 X | |
| Class I, Div. 2, Groups A, B, C, D | |
| Температура DNV GL | B |
| Влажность DNV GL | A |
| Вибрация DNV GL | A |
| DNV GL-EMC | B |
| Оболочка DNV GL | Required protection according to the Rules shall be provided upon installation on board |
| Испытание вредными газами | ISA-S71.04-1985 G3 Harsh группа A |
| Разрешение на применение в судостроении | DNV GL |
Environmental Product Compliance
| REACh SVHC | Lead 7439-92-1 |
|---|---|
| China RoHS | Период времени для применения по назначению (EFUP): 50 лет |
| Информация об опасных веществах приведена в декларации производителя во вкладке «Загрузки» |
Классификация
eCl@ss
| eCl@ss 4.0 | 27230207 |
|---|---|
| eCl@ss 4.1 | 27230207 |
| eCl@ss 5.0 | 27230207 |
| eCl@ss 5.1 | 27230200 |
| eCl@ss 6.0 | 19179200 |
| eCl@ss 7.0 | 19179290 |
| eCl@ss 8.0 | 19179290 |
| eCl@ss 9.0 | 19170114 |
ETIM
| ETIM 2.0 | EC001423 |
|---|---|
| ETIM 3.0 | EC001423 |
| ETIM 4.0 | EC001423 |
| ETIM 5.0 | EC000310 |
| ETIM 6.0 | EC001467 |
| ETIM 7.0 | EC001467 |
UNSPSC
| UNSPSC 6.01 | 30211506 |
|---|---|
| UNSPSC 7.0901 | 39121008 |
| UNSPSC 11 | 39121008 |
| UNSPSC 12.01 | 39121008 |
| UNSPSC 13.2 | 43222604 |
Данный товар вы всегда сможете купить по низкой цене с доставкой у нас в магазине МВБ по номеру телефона 8 495 185-05-44 или написав на почту zakaz@security-master.ru
Характеристики
| В наличии | Да |
| Срок поставки | 14-16 недель |
| Характеристики | Вес, шт |
